7 Revolutionary Digital Marketing Shifts
This document explores the profound impact of 7 Revolutionary Digital Marketing Shifts Transforming Modern Businesses? . It examines how traditional marketing methods are being augmented and, in many cases, replaced by digital strategies, leading to increased reach, improved customer engagement, and enhanced business outcomes. We will delve into the key components of digital marketing, analyze its benefits, and discuss the challenges businesses face in adapting to this evolving landscape.Abcademy
The Rise of Digital Marketing
Digital marketing has completely transformed the way businesses communicate and build relationships with their audiences. 7 Revolutionary Digital Marketing ShiftsUnlike traditional marketing, which depends on mass media such as television, print, and radio with limited targeting abilities, digital marketing uses online platforms, data analytics, and advanced tracking tools to reach precisely defined customer segments.How Digital Marketing is Transforming Modern Businesses? Brands can now deliver highly personalized messages based on user interests, browsing behavior, location, device type, and even purchase history.
This transformation has accelerated due to rapid global internet adoption, the widespread use of smartphones, and the powerful role of social media in influencing consumer decisions. Consumers today spend a significant portion of their time online — searching, interacting, shopping, and discovering new brands. Digital marketing enables businesses to be present throughout this journey, ensuring relevant content appears at the right moment.
Additionally, the real-time performance measurement offered by digital tools allows marketers to continuously optimize campaigns, improve ROI, and make smarter decisions. As a result, digital marketing has not only enhanced brand visibility but has also enabled deeper customer engagement, improved trust, and long-term loyalty.
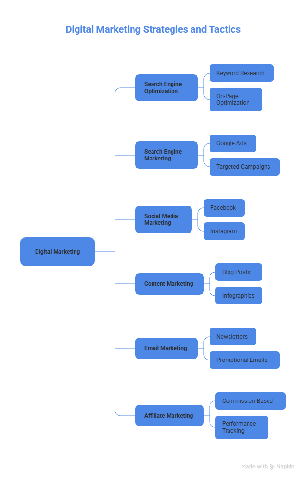
Key Components of Digital Marketing
Digital marketing encompasses a wide range of strategies and tactics, including:
-
Search Engine Optimization (SEO): Optimizing website content and structure to rank higher in search engine results pages (SERPs), driving organic traffic.
-
Search Engine Marketing (SEM): Utilizing paid advertising platforms like Google Ads to display ads in search results, increasing visibility and driving targeted traffic.
-
Social Media Marketing (SMM): Engaging with customers and building brand awareness on social media platforms like Facebook, Instagram, Twitter, and LinkedIn.
-
Content Marketing: Creating and distributing valuable, relevant, and consistent content to attract and retain a clearly defined audience.
-
Email Marketing: Building and nurturing relationships with customers through targeted email campaigns, promoting products, and sharing valuable information.
-
Affiliate Marketing: Partnering with affiliates who promote products or services on their websites or social media channels, earning a commission for each sale or lead generated.
-
Influencer Marketing: Collaborating with influencers who have a large and engaged following on social media to promote products or services to their audience.
-
Mobile Marketing: Reaching customers on their mobile devices through SMS marketing, mobile apps, and mobile-optimized websites.
-
Pay-Per-Click (PPC) Advertising: Paying a fee each time someone clicks on an advertisement, typically used in search engine marketing and social media advertising.
-
Video Marketing: Utilizing video content to engage with customers, promote products or services, and build brand awareness on platforms like YouTube and Vimeo.7 Revolutionary Digital Marketing Shifts
Benefits of Digital Marketing
-
Targeted Reach: Digital marketing allows businesses to target specific demographics, interests, and behaviors, ensuring that marketing messages reach the most relevant audience.
-
Measurable Results: Digital marketing campaigns can be easily tracked and measured, providing valuable insights into their effectiveness and allowing for data-driven optimization.
-
Cost-Effectiveness: Digital marketing is often more cost-effective than traditional marketing, particularly for small and medium-sized businesses (SMBs) with limited budgets.
-
Increased Engagement: Digital marketing enables businesses to engage with customers in real-time through social media, email, and other channels, fostering stronger relationships and building brand loyalty.
-
Improved Customer Service: Digital channels provide opportunities for businesses to offer prompt and personalized customer service, enhancing customer satisfaction and building trust.
-
Greater Flexibility and Adaptability: Digital marketing campaigns can be quickly adjusted and optimized based on performance data, allowing businesses to respond to changing market conditions and customer preferences.
-
Global Reach: Digital marketing allows businesses to reach customers around the world, expanding their market potential and driving international growth.
-
Personalization: Digital marketing enables businesses to personalize marketing messages and offers based on individual customer data, increasing relevance and improving conversion rates.
-
Brand Building: Consistent and engaging digital marketing efforts can help businesses build brand awareness, establish thought leadership, and cultivate a strong brand reputation.
-
Increased Sales and Revenue: By reaching the right audience with the right message at the right time, digital marketing can drive increased sales and revenue growth.7 Revolutionary Digital Marketing Shifts
Challenges of Digital Marketing
The Future of Digital Marketing
-
Artificial Intelligence (AI): AI will play an increasingly important role in digital marketing, enabling businesses to automate tasks, personalize experiences, and gain deeper insights into customer behavior.
-
Augmented Reality (AR) and Virtual Reality (VR): AR and VR technologies will create new opportunities for businesses to engage with customers in immersive and interactive ways.
-
Voice Search: As voice search becomes more prevalent, businesses will need to optimize their content for voice queries.
-
Personalization at Scale: Businesses will leverage data and technology to deliver highly personalized experiences to individual customers at scale.
-
Privacy-First Marketing: As consumers become more concerned about data privacy, businesses will need to adopt privacy-first marketing strategies that prioritize transparency and consent.
-
Video Marketing Dominance: Video will continue to be a dominant force in digital marketing, with short-form video platforms like TikTok and Instagram Reels gaining increasing popularity.
-
The Metaverse: The metaverse will create new opportunities for businesses to connect with customers in virtual worlds and create immersive brand experiences.
-
Sustainability and Ethical Marketing: Consumers are increasingly demanding that businesses operate sustainably and ethically, requiring marketers to incorporate these values into their campaigns.
-
Data-Driven Decision Making: Data will continue to be the foundation of effective digital marketing, with businesses relying on analytics and insights to optimize their strategies and improve results.
-
Integration of Online and Offline Marketing: Businesses will increasingly integrate their online and offline marketing efforts to create a seamless and consistent customer experience.7 Revolutionary Digital Marketing Shifts
Digital marketing has fundamentally transformed the way modern businesses operate, offering powerful tools to reach, engage, and convert customers more effectively than ever before. Today, brands are no longer limited by geographical boundaries — with the right digital strategy, even small businesses can connect with global audiences and compete with industry leaders. Through personalized content, advanced analytics, and multi-channel campaigns, companies gain deeper insights into customer behavior, enabling smarter decision-making and higher returns on investment.
Although digital marketing requires continuous learning and adaptation due to rapidly evolving technologies, the benefits far outweigh the challenges. Businesses that leverage these digital opportunities can significantly boost brand awareness, generate qualified leads, build long-term customer loyalty, and accelerate sustainable growth in a highly competitive marketplace.
As emerging technologies like AI, automation, voice search, and augmented reality reshape the digital world, brands must stay innovative, data-driven, and agile. The future belongs to companies that proactively embrace change, harness digital tools creatively, and deliver personalized, meaningful experiences across every customer touchpoint.
7 Revolutionary Digital Marketing Shifts
7 Revolutionary Digital Marketing Shifts
7 Revolutionary Digital Marketing Shifts
7 Revolutionary Digital Marketing Shifts
7 Revolutionary Digital Marketing Shifts
7 Revolutionary Digital Marketing Shifts
7 Revolutionary Digital Marketing Shifts
7 Revolutionary Digital Marketing Shifts
7 Revolutionary Digital Marketing Shifts
7 Revolutionary Digital Marketing Shifts